js_thumb bannerPic
您现在的位置:
首页
/
/
入选!工大乐鱼(688367.SH)承建安钢铁路运输智慧管控系统入选中国钢铁工业协会数字化转型典型场景应用案例

入选!工大乐鱼(688367.SH)承建安钢铁路运输智慧管控系统入选中国钢铁工业协会数字化转型典型场景应用案例

  • 分类:新闻动态
  • 作者:
  • 来源:
  • 发布时间:2023-11-01 10:29
  • 访问量:

【概要描述】近日,中国钢铁工业协会公示了2023年钢铁行业智能制造解决方案及数字化转型典型场景应用案例评选名单,工大乐鱼承建的“安钢铁路运输智慧管控系统”入选钢铁行业数字化转型典型场景应用案例,助力安阳钢铁股份有限公司智能化建设和数字化转型。

入选!工大乐鱼(688367.SH)承建安钢铁路运输智慧管控系统入选中国钢铁工业协会数字化转型典型场景应用案例

【概要描述】近日,中国钢铁工业协会公示了2023年钢铁行业智能制造解决方案及数字化转型典型场景应用案例评选名单,工大乐鱼承建的“安钢铁路运输智慧管控系统”入选钢铁行业数字化转型典型场景应用案例,助力安阳钢铁股份有限公司智能化建设和数字化转型。

  • 分类:新闻动态
  • 作者:
  • 来源:
  • 发布时间:2023-11-01 10:29
  • 访问量:
详情

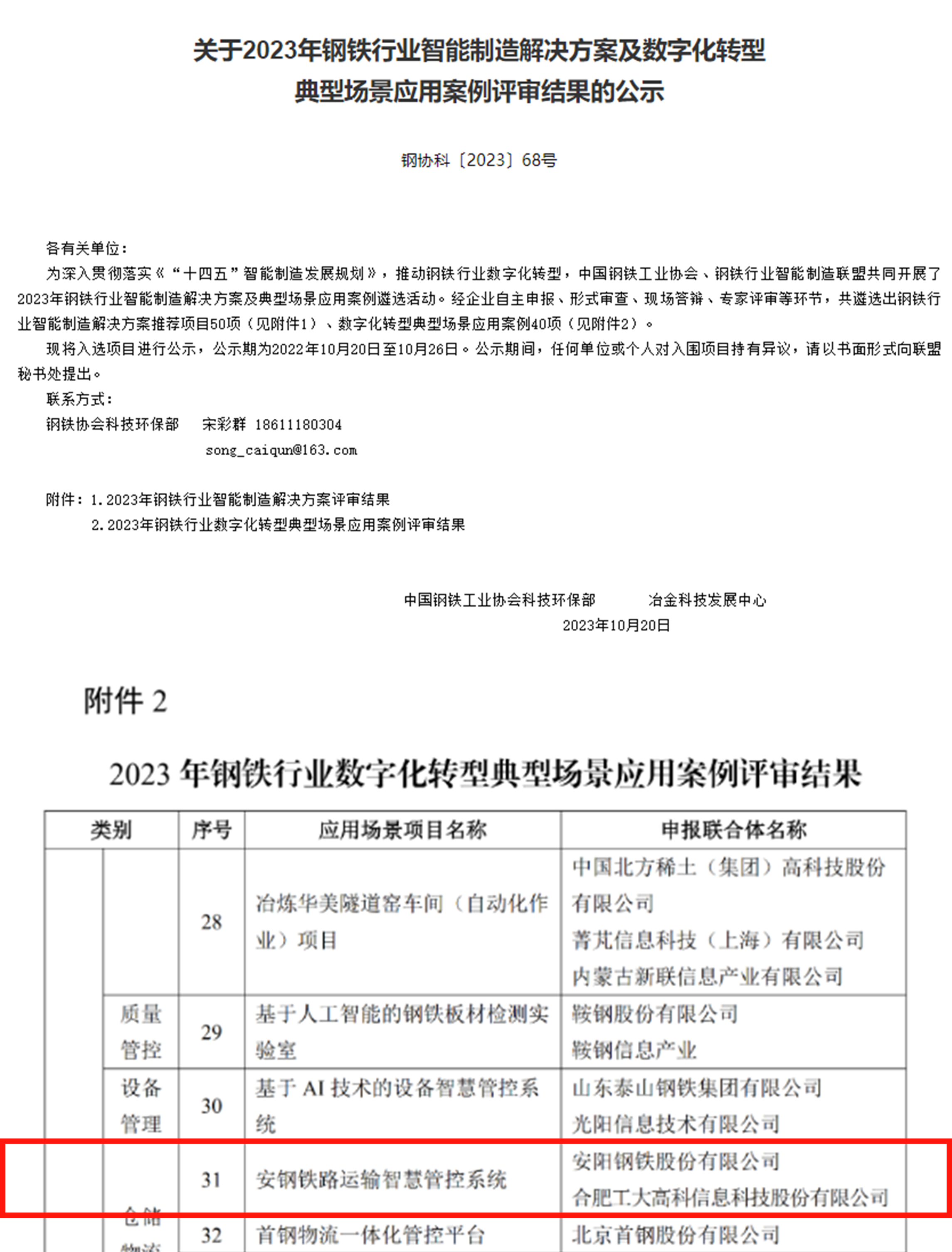
  近日,中国钢铁工业协会公示了2023年钢铁行业智能制造解决方案及数字化转型典型场景应用案例评选名单,工大乐鱼承建的“安钢铁路运输智慧管控系统”入选钢铁行业数字化转型典型场景应用案例,助力安阳钢铁股份有限公司智能化建设和数字化转型。

  

图片

 

  安钢铁路运输智慧管控系统建设采用面向安钢铁路运输调度的完整环节过程,在作业计划编制,信号集中联锁,机车无线平面调车与作业安全控制,设备安全监督以及物流信息管理等各个环节,全面应用现代自动化、信息化与智能化技术构建一个协同作业的智能管控平台。平台的建立将体现国内外钢铁企业铁路运输调度指挥技术的领先发展水平,充分将5G、大数据等技术应用于铁路运输生产调度中,提高行车安全、优化组织体系,实现减员增效。

  

图片

 >>安钢铁路运输智慧管控系统

  

图片

>>安钢铁路运输智慧管控系统调度现场

 

  安阳钢铁股份有限公司

  (简称“安阳钢铁”)

  由安钢集团于1993年11月独家发起设立。公司是装备大型化、工艺现代化、产品专业化的千万吨级钢铁联合企业,河南省重要的精品板材和优质建材生产基地,产品广泛应用于国防、航天、交通、装备制造、船舶平台、石油管线、高层建筑等行业。公司积极践行习近平生态文明思想,深入推进环保深度治理和园林化工厂建设,大气污染治理达到国内领先、世界一流水平,是国家长流程钢铁A级环境绩效企业、3A级工业旅游景区、绿色发展标杆企业、中国钢铁工业清洁生产环境友好型企业,探索出了产城融合、生态和谐的“城市钢厂”发展道路。

  

图片
 
图片

 

  安钢铁路运输智慧管控系统,是安钢加速优化设备条件,转变铁路运输发展方式的历史性工程。项目实施后,实现了作业计划图形化智能编制,信号智能预排,机车、车辆位置信息实时监测等功能,告别了传统行车调度作业中的“一张图、一支笔、一部电话”的作业方式,极大提高了铁路运输组织的信息化、自动化、智能化水平,提高了运输效率,保证了行车安全,改善了劳动条件,达到了“降本增效”、“节能减排降碳”的目的。

  本次成功入选2023年钢铁行业数字化转型典型场景应用案例,是对工大乐鱼的产品技术持续推动钢铁行业数字化转型升级的充分肯定和鼓励。工大乐鱼将继续致力于铁路信号控制与安全调度领域发展,不断提升产品性能及服务质量,为工业铁路智能化建设提供更多的解决方案。

附件下载

暂时没有内容信息显示
请先在网站后台添加数据记录。
相关新闻
工大乐鱼(688367.SH)与中铁七局集团电务工程有限公司签署战略合作协议

工大乐鱼(688367.SH)与中铁七局集团电务工程有限公司签署战略合作协议

  2025年2月27日 ,工大乐鱼与中铁七局集团电务工程有限公司正式签署战略合作协议。此次合作标志着双方将在铁路领域展开深入合作,共同推进技术创新与应用,实现资源共享和优势互补。
2025-02-28
深化合作

深化合作 | 工大乐鱼(688367.SH)与中铁武汉勘察设计院签署战略合作协议

  2025年2月25日,工大乐鱼与中铁武汉勘察设计院有限公司战略合作协议在合肥正式签署。此次合作标志着双方将在铁路领域展开深度融合,共同推进铁路行业的技术创新与应用。
2025-02-27

联系乐鱼 / CONTACT US

 

地址:安徽省合肥市高新区习友路1682号

售后服务:400-6737788

电话:0551-65256623

邮箱:gocom@

TOP

工大乐鱼

扫一扫关注乐鱼

Copyright ©  2021 合肥工大乐鱼信息科技股份有限公司 All rights reserved     皖ICP备09002966号     技术支持:中企动力 合肥